就在刚刚,华为Mate60系列的全新机型Mate60 Pro+也突然上架,但价格尚未公布,1000元订金盲订。刚买了华为Mate60 Pro的朋友有没有被背刺?接下来我们就来详细对比一下。

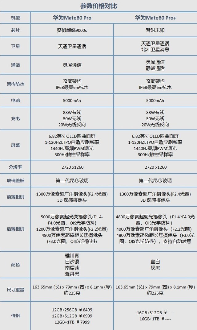
首先给到一张我们汇总的参数对比表——

从目前已知的信息来看,这两款机型的差异并不是很大,华为Mate60 Pro+增加了北斗卫星消息、静谧通话,后置影像系统进行了全面升级。此外,外观和内存版本也有调整。

华为(HUAWEI)旗舰手机 Mate 60 Pro 12GB+512GB 雅丹黑
进入购买

华为(HUAWEI)旗舰手机 Mate 60 Pro+ 16GB+512GB 砚黑
进入购买
1 Mate60 Pro+芯片尚未确定,传闻升级为麒麟9100
在华为Mate60 Pro上,全新到来的麒麟9000s(目前软件识别出来的名称,最终命名需要等华为发布会)和对5G的支持已经受到了广泛的关注。目前从我们的实测来看,这款芯片的性能表现只能与中端芯片看齐,当然应该与芯片还没有进行过针对性适配有关系。

目前网上还没有任何关于麒麟9100的准确信息,从曝光来看,这款芯片的安兔兔跑分可达173W+,达到了当前旗舰处理器的性能。是否真实,大家可以持续关注一波。
2 外观微调新工艺加持,更换为两款新配色
从目前官方放出的产品图来看,华为Mate60 Pro+的外观是有变化的,提供了宣白、砚黑两种配色,并且采用了纳米级金属双染工艺。笔者推测,这个双染工艺大概就是在金属机身上喷涂了两种配色,通过不同的颜色在视觉上进行分割。

“一笔丹青,时代之作”,华为Mate60 Pro+的设计融入了传统文化的元素,这似乎更与其超高端的定位相契合。
机身整体的造型是没啥变化的,这一点从机身尺寸和重量参数上可以看出来。
3 通讯升级,增加北斗双向卫星,支持静谧通话
在对卫星通讯的支持上,我们从华为Mate60系列上可以看到明显的分级,Mate60支持的只有北斗双向通信,只能首发短信息;Mate60 Pro支持的是天通卫星通话;Mate60 Pro+则是全都要,用户可以通过多种卫星系统与外界联系。

此外,Mate60 Pro+还增加了静谧通话功能。从宣传来看,这似乎就是隐私通话,即通话时听筒发出的声音是定向的,声音外泄会很少。这种功能的好处就在于,一些敏感的通话信息不会让周围人听到,避免尴尬。
4 后置影像系统大升级,三颗镜头全改变
从官方给出的参数表来看,Mate60 Pro+的后置影像系统是发生了巨大变化的,主摄和超广角像素都发生了变化,长焦镜头也支持了自动对焦,这就意味着相机的感光元件都发生了变化。既然是Pro+,理论上都是采用了更好的感光元件。

当然,Mate60 Pro上的优势卖点也没有缺席,主摄可变光圈、长焦镜头的微距功能都有支持。
5 价位尚未公布,提供超大内存版本
华为Mate60 Pro+价位尚未公布,但给出了内存版本,一共两个,内存直接给到了16GB,达到了目前的旗舰级别。
总结
从目前已知的配置区别来看,华为Mate60 Pro+的提升算不上很大,如果价格7999元起售或者更高,刚买了华为Mate60 Pro的朋友倒算不上是破大防。当然,如果芯片性能暴涨的话,当我没说……
总结来说,华为Mate60 Pro已经足够一般的旗舰机用户使用了,这个价格买了不算亏。如果你对影像、通讯有更高的要求,那么就入手Mate60 Pro+吧。